av线上
预约挂号
搜索
主页
av线上概况
av线上简介
组织架构
医院文化
今昔二院
av线上中心
医院动态
重大新闻
媒体聚焦
视频新闻
医疗服务
专家介绍
科室导航
医保信息
护理工作
护理动态
护理风采
护理科普
专科培训
医学教育
本科生教育
研究生教育
住院医师
师资培养
研究生导师简介
科学研究
科研动态
科研成果
继续教育
中心实验室
临床试验机构
伦理委员会
实验动物伦理委员会
党群工作
基层党建
党风廉政
职工之家
团学工作
信息公开
活动通知
av线上公告
招标采购
下载中心
预决算公开
人才招聘
招聘信息
博士后招收
高层次人才
公示栏
招聘报名入口
健康科普
科普小知识
科普微讲堂
义诊活动
人才招聘
招聘信息
博士后招收
高层次人才
公示栏
招聘报名入口
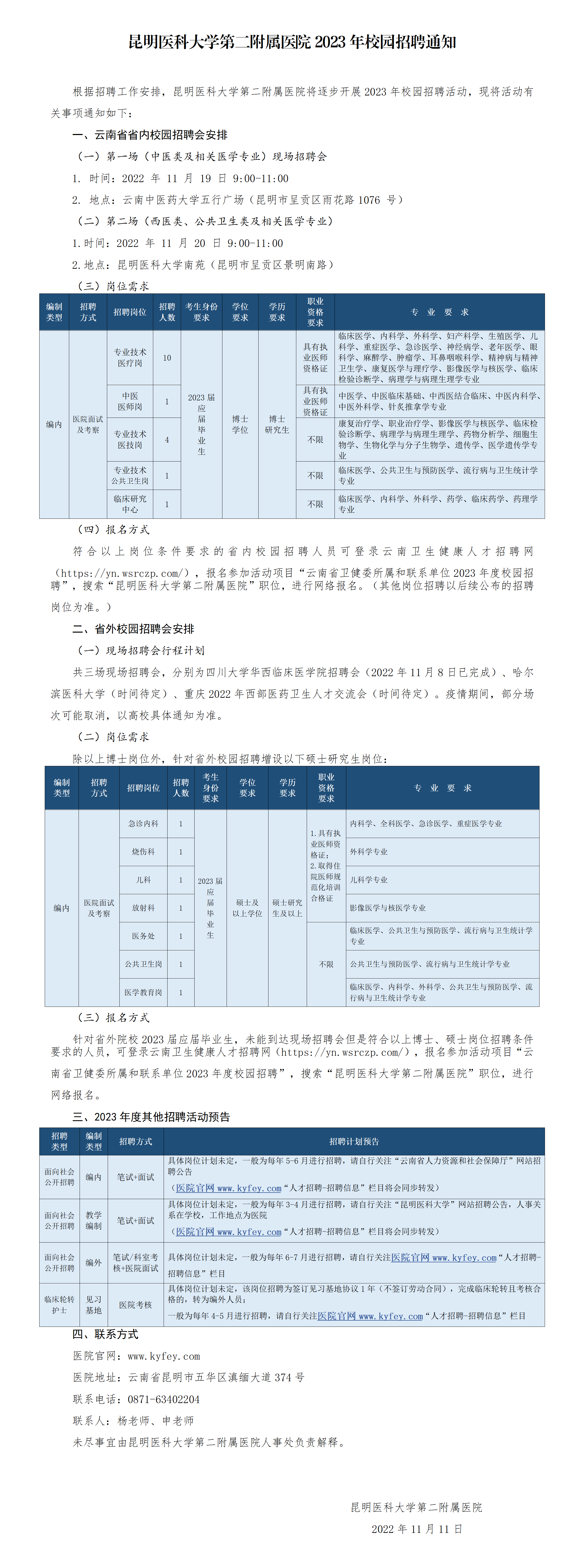
2023年校园招聘通知
发布日期:2022-11-10 浏览量:14574