脑卒中后抑郁(PSD)是脑卒中患者常见的严重并发症,约1/3患者受其困扰,表现为情绪低落、运动功能障碍等,传统药物治疗副作用大且疗效有限。近日,av线上 康复医学科姚黎清教授团队在康复医学领域期刊《Stroke》(Q1区,IF:7.8,2015年1月刊)发表最新研究成果,首次揭示了间歇性θ脉冲刺激(iTBS)刺激小脑通过调控cAMP/PKA/CREB分子通路促进脑卒中后抑郁神经功能恢复的作用机制,为PSD的精准治疗提供了新方向。杨雪博士、研究生桂腾敏、张舒娴、王天玲、陈雪婷为共同第一作者,姚黎清教授为通讯作者。

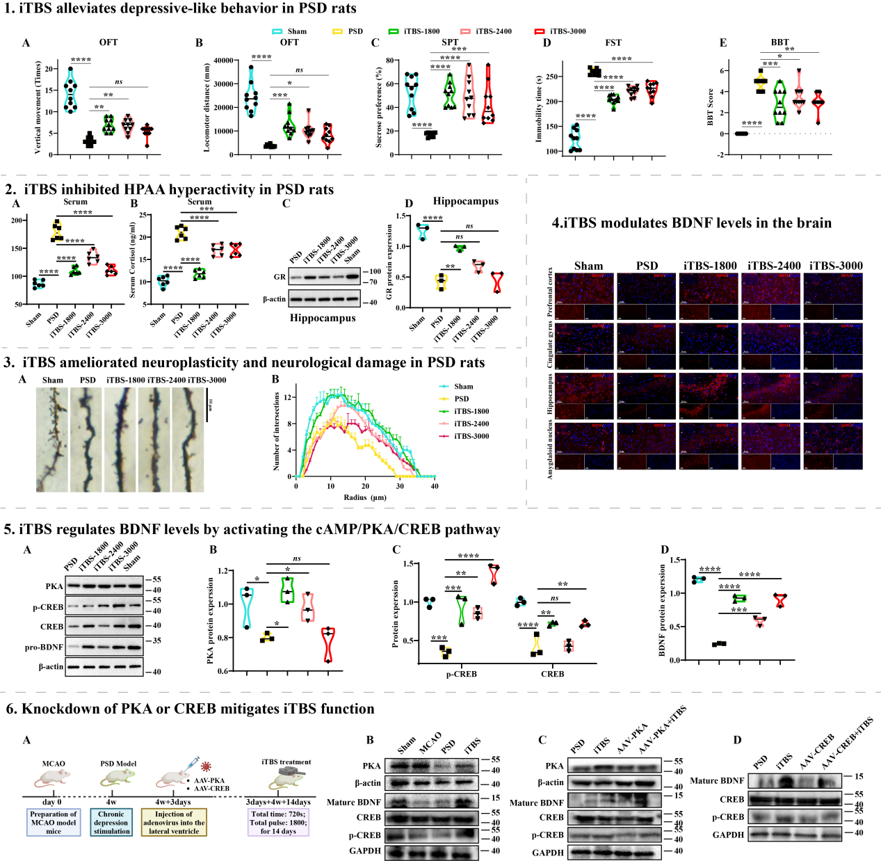
本研究探讨了间歇θ脉冲刺激(iTBS)刺激小脑对卒中后抑郁(PSD)动物模型的影响。采用MCAO和CUMS程序诱导PSD,并应用不同脉冲频率的iTBS。结果表明,iTBS可逆转PSD症状,促进神经元修复,增强BDNF合成,调节HPA轴,激活cAMP/PKA/CREB通路。研究得出结论,iTBS刺激小脑具有治疗人类PSD的潜力。

图1实验过程及分子通路示意图
◆ 研究亮点
1. 创新疗法
研究首次将iTBS应用于小脑靶区,发现1800脉冲的iTBS能显著改善PSD大鼠的抑郁样行为(如活动量增加、糖水偏好恢复)及平衡能力,效果优于其他脉冲组。
2. 分子机制突破
通过多组学分析,团队证实iTBS通过激活cAMP/PKA/CREB信号通路,促进脑源性神经营养因子(BDNF)合成,同时抑制下丘脑-垂体-肾上腺轴(HPAA)过度活跃,修复小脑浦肯野细胞树突结构,逆转海马等脑区神经元损伤。
3. 形态学与分子水平验证
结合高尔基染色、免疫荧光及Western blot技术,研究发现iTBS显著提升小脑浦肯野细胞树突长度、分支密度及海马区BDNF表达,为iTBS治疗PSD的疗效提供了形态学与分子双重证据。

图2 文章中主要的实验结果
◆ 临床意义
传统抗抑郁药物存在心毒性、卒中复发风险等局限,而iTBS作为一种非侵入性神经调控技术,具有治疗时间短、安全性高、靶向性强的优势。本研究首次系统阐明iTBS刺激小脑通过“小脑-丘脑/边缘系统/前额叶皮层”环路调控多脑区功能,为临床推广提供了理论依据。
◆ 未来展望
团队表示,下一步将开展临床及分子试验,探索iTBS在人类PSD患者中的治疗机制,并进一步解析BDNF/TrkB通路及新靶点分子的交互机制,推动个体化神经康复方案的制定。
此项研究不仅为脑卒中后抑郁的治疗开辟了新路径,更揭示了小脑在情绪调控中的关键作用,标志着神经调控技术从“运动康复”向“情感-认知康复”的跨越。未来,精准靶向小脑的iTBS或将成为改善卒中患者身心功能的利器。
文图:康复医学部姚黎清教授团队